Chinese Journal of Nursing ›› 2025, Vol. 60 ›› Issue (13): 1603-1609.DOI: 10.3761/j.issn.0254-1769.2025.13.011
• Specialist Nursing Practice and Research • Previous Articles Next Articles
LUO Mingyue(
), ZHENG Ting, PAN Le, LI Yajie, ZHANG Shumeng, DUAN Xinyu, DING Yongxia(
)
Received:2024-08-27
Online:2025-07-10
Published:2025-07-03
Contact:
DING Yongxia
罗明月(
), 郑婷, 潘乐, 李雅洁, 张书萌, 段欣宇, 丁永霞(
)
通讯作者:
丁永霞
作者简介:罗明月:女,本科(硕士在读),护士,E-mail:luomingyue@sxmu.edu.cn
基金资助:LUO Mingyue, ZHENG Ting, PAN Le, LI Yajie, ZHANG Shumeng, DUAN Xinyu, DING Yongxia. The study of contributors and obstacles to the evidence transformation of airway humidification management for hospitalized patients who receive laryngectomy and tracheostomy without mechanical ventilation[J]. Chinese Journal of Nursing, 2025, 60(13): 1603-1609.
罗明月, 郑婷, 潘乐, 李雅洁, 张书萌, 段欣宇, 丁永霞. 喉切除气管切开非机械通气住院患者气道湿化管理证据转化的促进和障碍因素研究[J]. 中华护理杂志, 2025, 60(13): 1603-1609.
Add to citation manager EndNote|Ris|BibTeX
URL: https://zh.zhhlzzs.com/EN/10.3761/j.issn.0254-1769.2025.13.011
![]() |
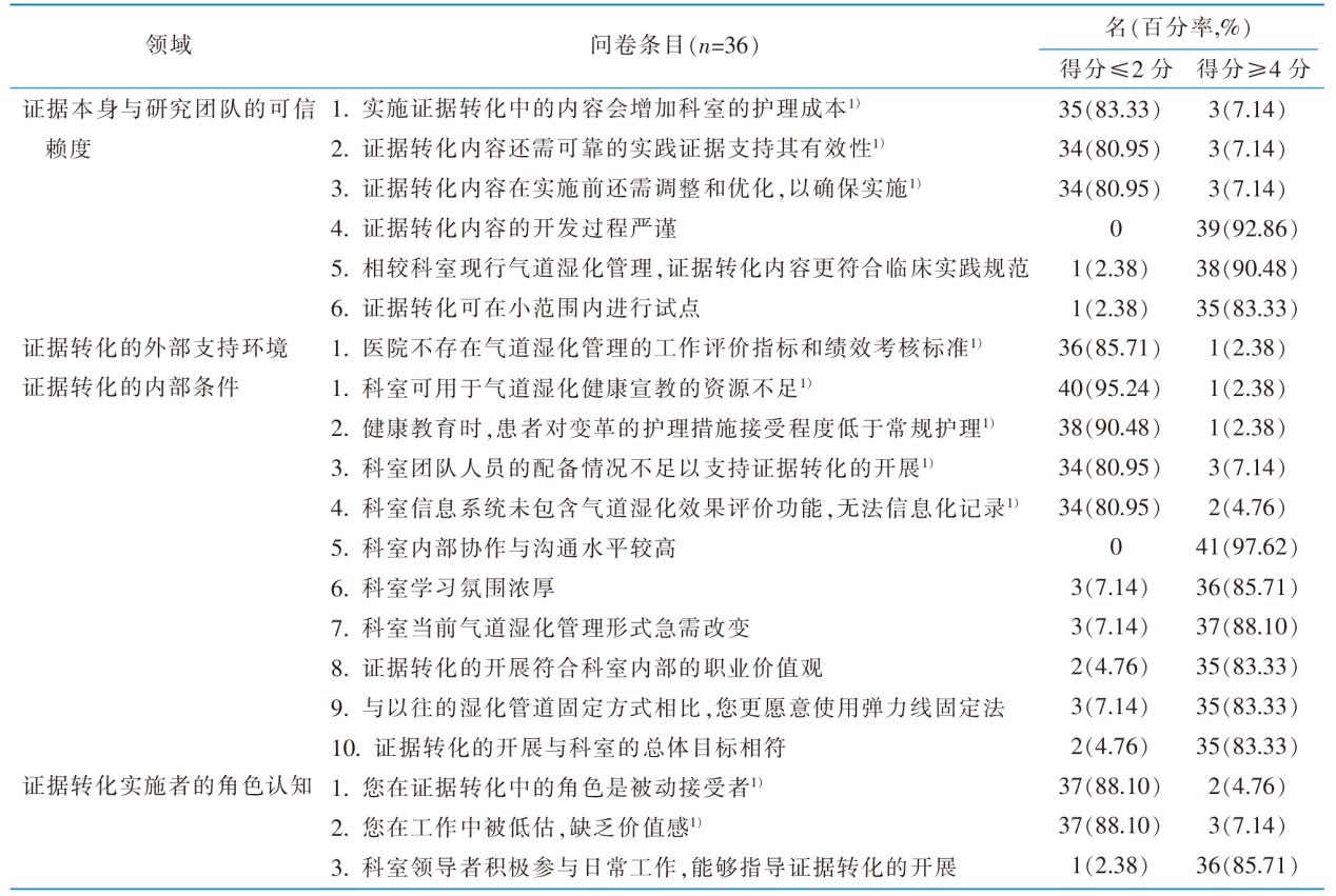
Table 2 Main contributors and obstacles in the evidence translation of airway humidification management for non-mechanically ventilated inpatients undergoing laryngectomy and tracheostomy
![]() |
| [1] | Bray F, Laversanne M, Sung H, et al. Global cancer statistics 2022:GLOBOCAN estimates of incidence and mortality worldwide for 36 cancers in 185 countries[J]. CA Cancer J Clin, 2024, 74(3):229-263. |
| [2] | 中国临床肿瘤学会指南工作委员会组织. 中国临床肿瘤学会(CSCO)头颈部肿瘤诊疗指南-2022[M]. 北京: 人民卫生出版社, 2022. |
| Chinese Society of Clinical Oncology Guidelines Working Committee. Guidelines of Chinese Society of Clinical Oncology (CSCO) head and neck cancer(2022)[M]. Beijing: People's Medical Publishing House, 2022. | |
| [3] | 官春燕, 王淼, 邱晶, 等. 喉切除气管切开非机械通气住院患者气道湿化管理的证据总结[J]. 中国实用护理杂志, 2020, 36(17):1281-1286. |
| Guan CY, Wang M, Qiu J, et al. Evidence summary for the airway humidification management of the inpatient with laryngectomy and tracheotomy but nonmechanical ventilation[J]. Chin J Pract Nurs, 2020, 36(17):1281-1286. | |
| [4] | 胡雁, 周英凤. 循证护理:证据临床转化理论与实践[M]. 上海: 复旦大学出版社, 2021. |
| Hu Y, Zhou YF. Evidence-based nursing:theory and practice of clinical evidence transformation[M]. Shanghai: Fudan Press, 2021. | |
| [5] | 罗明月, 郑婷, 潘乐, 等. 喉切除术后气管切开非机械通气病人气道湿化管理的最佳证据总结[J]. 循证护理, 2025, 11(8):1468-1476. |
| Luo MY, Zheng T, Pan L, et al. Summary of the best evidence for airway humidification management in non-mechanical ventilation patients with tracheotomy after laryngectomy[J]. Chin Evidence-Based, 2025, 11(8):1468-1476. | |
| [6] | 罗旋, 米洁, 姚娟, 等. ICU护士对气管切开非机械通气患者气道湿化知识及实践现状调查[J]. 护士进修杂志, 2023, 38(9):859-863. |
| Luo X, Mi J, Yao J, et al. Investigation on ICU nurses’ knowledge and practice of airway humidification in patients with tracheotomy and non-mechanical ventilation[J]. J Nurses Train, 2023, 38(9):859-863. | |
| [7] | 刘彦君, 王宁丽, 余新华, 等. 1例非机械通气患者人工气道痰液堵塞致窒息事件根本原因分析[J]. 中国卫生质量管理, 2021, 28(11):68-71. |
| Liu YJ, Wang NL, Yu XH, et al. Root cause analysis of asphyxia caused by sputum blockage in artificial airway in a non-mechanical ventilation patient[J]. Chin Health Qual Manag, 2021, 28(11):68-71. | |
| [8] | 钟婕, 周英凤. 实施性研究的方法学及应用进展[J]. 中华护理杂志, 2018, 53(7):862-866. |
| Zhong J, Zhou YF. A review of implementation research and its application[J]. Chin J Nurs, 2018, 53(7):862-866. | |
| [9] | 胡雁, 荆凤. 护理领域混合方法研究的设计要点及典型问题分析[J]. 中华护理杂志, 2024, 59(3):261-266. |
| Hu Y, Jing F. Analysis of design type,data integration and common problems of mixed method research in nursing studies[J]. Chin J Nurs, 2024, 59(3):261-266. | |
| [10] | Damschroder LJ, Reardon CM, Widerquist MAO, et al. The up-dated consolidated framework for implementation research based on user feedback[J]. Implement Sci, 2022, 17(1):75. |
| [11] | 季梦婷, 杨艳. 描述性质性研究方法学的综述[J]. 解放军护理杂志, 2018, 35(11):32-35. |
| Ji MT, Yang Y. A summary of descriptive research methodology[J]. Nurs J Chin PLA, 2018, 35(11):32-35. | |
| [12] | 田静. 颅脑创伤患者肢体功能早期康复护理方案的构建及应用[D]. 上海: 海军军医大学, 2023. |
| Tian J. Construction and application of early rehabilitation nursing scheme for limb function of patients with craniocerebral trauma[D]. Shanghai: Naval Medical University, 2023. | |
| [13] | 刘莹, 马卓, 安卓玲. 新版实施性研究综合框架(CFIR 2022)的构成要素解读[J]. 中国循证医学杂志, 2023, 23(6):738-744. |
| Liu Y, Ma Z, An ZL. Interpretation of the updated consolidated framework for implementation research(CFIR 2022)[J]. Chin J Evid Based Med, 2023, 23(6):738-744. | |
| [14] | 徐园, 吴欣娟, 杨旭, 等. 护士应用预防关节置换术后深静脉血栓形成最佳证据的障碍因素研究[J]. 中华护理杂志, 2022, 57(8):958-963. |
| Xu Y, Wu XJ, Yang X, et al. Obstacle factors of the best evidence application for the prevention of deep vein thrombosis after joint replacement[J]. Chin J Nurs, 2022, 57(8):958-963. | |
| [15] | Spito A, Cavaliere B. A therapeutic education program for patients that underwent at temporary tracheotomy and total laryngectomy:leading to improved the “diagnostic,therapeutic and assistance path”[J]. Acta Biomed, 2019, 90(Suppl 11):38-52. |
| [16] | 梁和静, 黄金, 蒋凤, 等. 以视频为基础的健康教育应用进展[J]. 中华护理教育, 2021, 18(3):284-288. |
| Liang HJ, Huang J, Jiang F, et al. The current status of video-based health education[J]. Chin J Nurs Educ, 2021, 18(3):284-288. | |
| [17] | 梁飘, 杨西宁, 苏琳, 等. 临床护士职业价值观与领导力的相关性[J]. 护理研究, 2023, 37(23):4336-4339. |
| Liang P, Yang XN, Su L, et al. Correlation between professional values and leadership among clinical nurses[J]. Chin Nurs Res, 2023, 37(23):4336-4339. | |
| [18] | Kaya A, Dalgiç AI. It is possible to develop the professional values of nurses[J]. Nurs Ethics, 2021, 28(4):515-528. |
| [19] | American Nurses Association. Nursing:scope and standards of practice[M]. 3rd ed. Silver Spring, Maryland:Nursesbooks.org. 2016:5. |
| [20] | 任洁. 现状-背景-评估-建议沟通模式对心内科护理人员循证思维水平影响[J]. 中国药物与临床, 2021, 21(5):871-873. |
| Ren J. Influence of status quo-background-evaluation-suggestion communication mode on evidence-based thin level of nurses in cardiology department[J]. Chin Remedies Clin, 2021, 21(5):871-873. |
| [1] | HUANG Panpan, LI Liling, HU Xiaojing. Research progress of early exercise rehabilitation in infants with congenital heart disease [J]. Chinese Journal of Nursing, 2025, 60(9): 1050-1055. |
| [2] | CHEN Liou, ZHANG Wenting, LIU Junqi, WANG Yuncong, WANG Zhenlin, QI Sai, YANG Na. Study on the effect of pulmonary lobes surface projection localization combined with pulmonary segment drainage and sputum expectoration technique on airway clearance in patients with aspiration pneumonia [J]. Chinese Journal of Nursing, 2025, 60(9): 1056-1061. |
| [3] | YANG Nana, CHENG Chuanli, ZENG Hui, FU Dandan, WANG Yan, CHEN Yue, RAN Hongmin, FAN Hongjing, LONG Xia. Evaluation of the effect of graded exercise rehabilitation on patients with acute exacerbation of chronic obstructive pulmonary disease [J]. Chinese Journal of Nursing, 2025, 60(9): 1062-1067. |
| [4] | CAO Yun, SUN Guozhen, CHEN Feng, JI Xueli, YAN Mengwan, JING Lei, QIAN Kun. A study of modified ankle pump exercise in stroke patients [J]. Chinese Journal of Nursing, 2025, 60(9): 1068-1074. |
| [5] | XIE Min, QI Wenkai, YIN Ling, ZHANG Xuan, ZHAO Ruqin. Potential profile analysis and influencing factors of kinesiophobia in patients with peritoneal dialysis [J]. Chinese Journal of Nursing, 2025, 60(9): 1080-1086. |
| [6] | CHEN Bingqian, ZHAO Bin, SUN Jiarong, HAO Sifang, HOU Xiaoli. Oral health management dilemmas of chronic periodontitis patients with implant dentures:a qualitative study [J]. Chinese Journal of Nursing, 2025, 60(9): 1087-1092. |
| [7] | QIN Chunlan, WU Zhenyun, QIAN Hongying, ZHAO Qian, SUN Jinting. Experiences of disease self-control among patients with chronic obstructive pulmonary disease:a qualitative study [J]. Chinese Journal of Nursing, 2025, 60(9): 1093-1098. |
| [8] | LI Ziwei, FENG Lijuan, CHEN Xusheng, HUANG Yi, YANG Jie. Development and application of a Fear of Movement Assessment Scale for patients with peripherally inserted central catheters [J]. Chinese Journal of Nursing, 2025, 60(9): 1099-1106. |
| [9] | CHENG Zhiqiang, ZHANG Baozhen, TANG Liping, LI Jing, XIA Jiaoyun, WEI Xueyan, GONG Zhixian, ZHANG Meizhen, LI Lusi. Reliability and validity test of the Chinese version of the Urinary Incontinence Awareness and Attitude Scale [J]. Chinese Journal of Nursing, 2025, 60(9): 1107-1112. |
| [10] | SHI Meiqin, WU Jianfang, ZHANG Duo, WU Chunping, CHEN Ling, TAO Lei. Nursing care for postoperative laryngeal function rehabilitation in a patient undergoing primary voice prosthesis implantation after total laryngectomy [J]. Chinese Journal of Nursing, 2025, 60(9): 1120-1123. |
| [11] | GU Qian, HUANG Xi, SHI Weixiong, WU Jing, TAN Ruoming, WANG Feng. Nursing care for a patient with cytokine release syndrome following T-cell immunotherapy [J]. Chinese Journal of Nursing, 2025, 60(9): 1124-1127. |
| [12] | ZHOU Miao, CHEN Xing, PENG Fei, SUN Shangxue, LI Yangyang. Systematic review of risk prediction instruments for central line associated bloodstream infections in ICU patients [J]. Chinese Journal of Nursing, 2025, 60(9): 1132-1139. |
| [13] | PENG Yingjie, LIU Aihong, ZHU Wenli, MEI Yuxin, ZHOU Meng, GUAN Wenjing. Systematic review of readiness assessment tools for advance care planning in older adults [J]. Chinese Journal of Nursing, 2025, 60(9): 1146-1153. |
| [14] | RAN Lingxiao, WANG Dongmin, XU Ke, WANG Cong, CAO Hua, CUN Wei, JIANG Yan. Application of biomechanical simulation based on three-dimensional human body model in preventing pressure ulcers:a scoping review [J]. Chinese Journal of Nursing, 2025, 60(8): 1012-1018. |
| [15] | JIN Yujia, JIANG Hu, WANG Xiaoxuan, YI Jingna, MEI Yongxia, GUO Zhiting, ZHANG Zhenxiang, LIN Beilei. Application of information-based risk communication in primary prevention of cardiovascular diseases:a scoping review [J]. Chinese Journal of Nursing, 2025, 60(8): 1019-1025. |
| Viewed | ||||||
|
Full text |
|
|||||
|
Abstract |
|
|||||