Chinese Journal of Nursing ›› 2025, Vol. 60 ›› Issue (12): 1440-1447.DOI: 10.3761/j.issn.0254-1769.2025.12.005

• Specialist Nursing Practice and Research • Previous Articles     Next Articles

Application research on a discharge preparation service plan for patients undergoing transcatheter heart valve surgery

YANG Qiaozhen(), WANG Huafen(), ZHENG Li, CHEN Xia, ZHU Xujing, XU Danni   

  • Received:2024-10-10 Online:2025-06-20 Published:2025-06-17

经导管心脏瓣膜手术患者出院准备服务方案的应用研究

杨巧珍(), 王华芬(), 郑力, 陈霞, 朱旭菁, 徐丹妮   

  1. 310003 杭州市 浙江大学医学院附属第一医院护理部(杨巧珍,王华芬,郑力),心脏大血管外科(陈霞,朱旭菁),门诊护理(徐丹妮)
  • 通讯作者: 王华芬,E-mail:2185015@zju.edu.cn
  • 作者简介:杨巧珍:女,硕士,主管护师,E-mail:Wyangqiaozhen@163.com
  • 基金资助:
    浙江大学医学院附属第一医院护理学科建设项目(2022QF020)

Abstract:

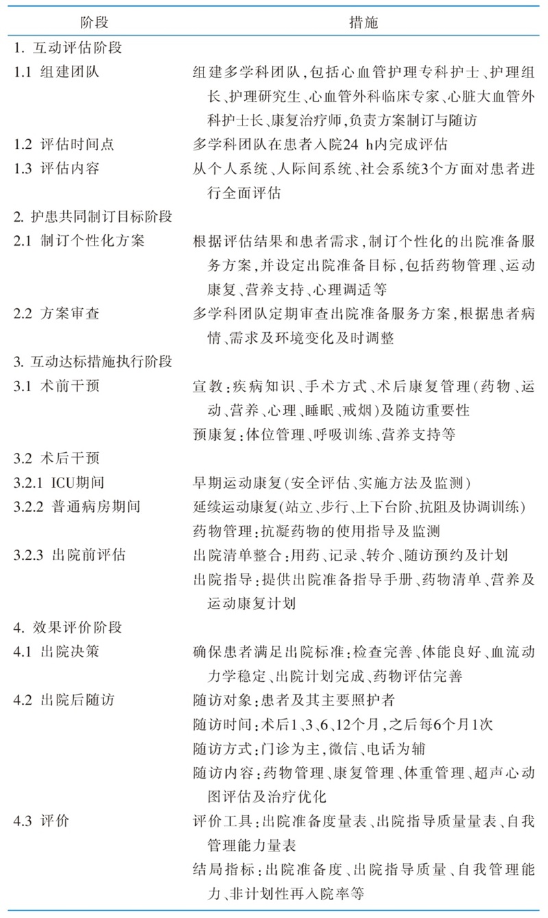
Objective To explore the application effects of a discharge planning service program based on King's Goal Attainment Theory in patients undergoing transcatheter heart valve surgery. Methods Using convenience sampling method,80 patients who underwent transcatheter heart valve surgery at a tertiary comprehensive hospital in Zhejiang Province from August 2023 to January 2024 were selected as the research subjects. Among them,40 patients from November 2023 to January 2024 were selected as an experimental group. A discharge preparation service plan for patients undergoing transcatheter heart valve surgery based on King's Goal Attainment Theory was adopted. Totally 40 patients who underwent transcatheter heart valve surgery from August to October 2023 were selected as a control group and underwent routine measures for discharge preparation.The differences in the scores of the discharge preparation scale,discharge guidance quality scale,self-management scale for patients after mechanical heart valve replacement surgery,and unplanned readmission rate were compared between 2 groups before and after intervention. Results During the application of the plan,a total of 2 cases were excluded,and 38 cases were included in the experimental group and 40 cases were included in the control group. After intervention,the experimental group had higher scores in discharge readiness,discharge guidance quality,and self-management ability than the control group,and the differences were statistically significant(P<0.001). The unplanned readmission rate within 30 days in the experimental group(2.63%) was lower than that in the control group (7.50%),and the difference was not statistically significant(P>0.05). Conclusion The discharge preparation service plan for patients undergoing transcatheter heart valve surgery based on King's Goal Attainment Theory can improve the discharge preparation,discharge guidance quality,and self-management ability of patients undergoing transcatheter heart valve surgery,and has a positive effect on improving their quality of life.

Key words: Valvular Heart Disease, Transcatheter Heart Valve Replacement, Discharge Preparation Service, Nursing Care

摘要: 目的 探讨基于King达标理论构建的出院准备服务方案在经导管心脏瓣膜手术患者中的应用效果。方法 采用便利抽样法,选取2023年8月—2024年1月于浙江省某三级甲等综合医院就诊的80例经导管心脏瓣膜手术患者作为研究对象,其中2023年11月—2024年1月的40例作为试验组,采取基于King达标理论的经导管心脏瓣膜手术患者出院准备服务方案;2023年8月—10月的40例作为对照组,采取经导管心脏瓣膜手术患者出院准备常规措施。比较干预前后两组出院准备度量表、出院指导质量量表、心脏机械瓣膜置换术后患者自我管理量表得分以及非计划性再入院率的差异。结果 在方案应用过程中,共脱落2例,最终试验组纳入38例、对照组纳入40例。干预后,试验组出院准备度得分、出院指导质量得分、自我管理得分均高于对照组,差异具有统计学意义(P<0.001);试验组30 d内的非计划性再入院率(2.63%)低于对照组(7.50%),差异无统计学意义(P>0.05)。结论 基于King达标理论的经导管心脏瓣膜手术患者出院准备服务方案能够提高患者的出院准备度、出院指导质量以及自我管理能力,对改善患者的生活质量具有积极作用。

关键词: 瓣膜性心脏病, 经导管心脏瓣膜置换术, 出院准备服务, 护理