中华护理杂志 ›› 2026, Vol. 61 ›› Issue (5): 616-621.DOI: 10.3761/j.issn.0254-1769.2026.05.006

• 标准与规范 • 上一篇    下一篇

老年肺癌患者术后分级运动的专家共识

中国抗癌协会肿瘤康复整合护理专业委员会, (执笔:钟就娣1(), 王影新2,*(), 刘飞2, 潜艳3, 康璐1, 颜红艳4, 杨明雪5, 廖洋洋1, 刘群红1   

  1. 1.中山大学肿瘤防治中心胸科 广州市 510060
    2.北京大学第一医院护理部 北京市 100034
    3.华中科技大学同济医学院附属同济医院胸外科 武汉市 430030
    4.四川省肿瘤医院大肠外科 成都市 610041
    5.四川省肿瘤医院综合(特需)科 成都市 610041
  • 收稿日期:2025-11-19 出版日期:2026-03-10 发布日期:2026-03-05
  • *通讯作者: 王影新,E-mail:13911972127@163.com
  • 作者简介:钟就娣:女,本科,主任护师,科护士长,E-mail:zhongjd@sysucc.org.cn

Expert consensus on postoperative graded exercise for elderly patients with lung cancer

Oncology Rehabilitation and Integrated Nursing Committee of China Anti-Cancer Association, (Writing Committee:ZHONG Jiudi1(), WANG Yingxin2,*(), LIU Fei2, QIAN Yan3, KANG Lu1, YAN Hongyan4, YANG Mingxue5, LIAO Yangyang1, LIU Qunhong1   

  1. 1. Department of Thoracic Surgery,Sun Yat-Sen University Cancer Center,Guangzhou 510060,China
    2. Department of Nursing,Peking University First Hospital,Beijing 100034,China
    3. Department of Thoracic Surgery,Tongji Hospital,Tongji Medical College,Huazhong University of Science and Technology,Wuhan 430030,China
    4. Department of Colon Surgery,Sichuan Cancer Hospital,Chengdu 610041,China
    5. Department of Comprehensive(Specian Needs),Sichuan Cancer Hospital,Chengdu 610041,China
  • Received:2025-11-19 Online:2026-03-10 Published:2026-03-05
  • * Corresponding author: WANG Yingxin,E-mail:13911972127@163.com

摘要:

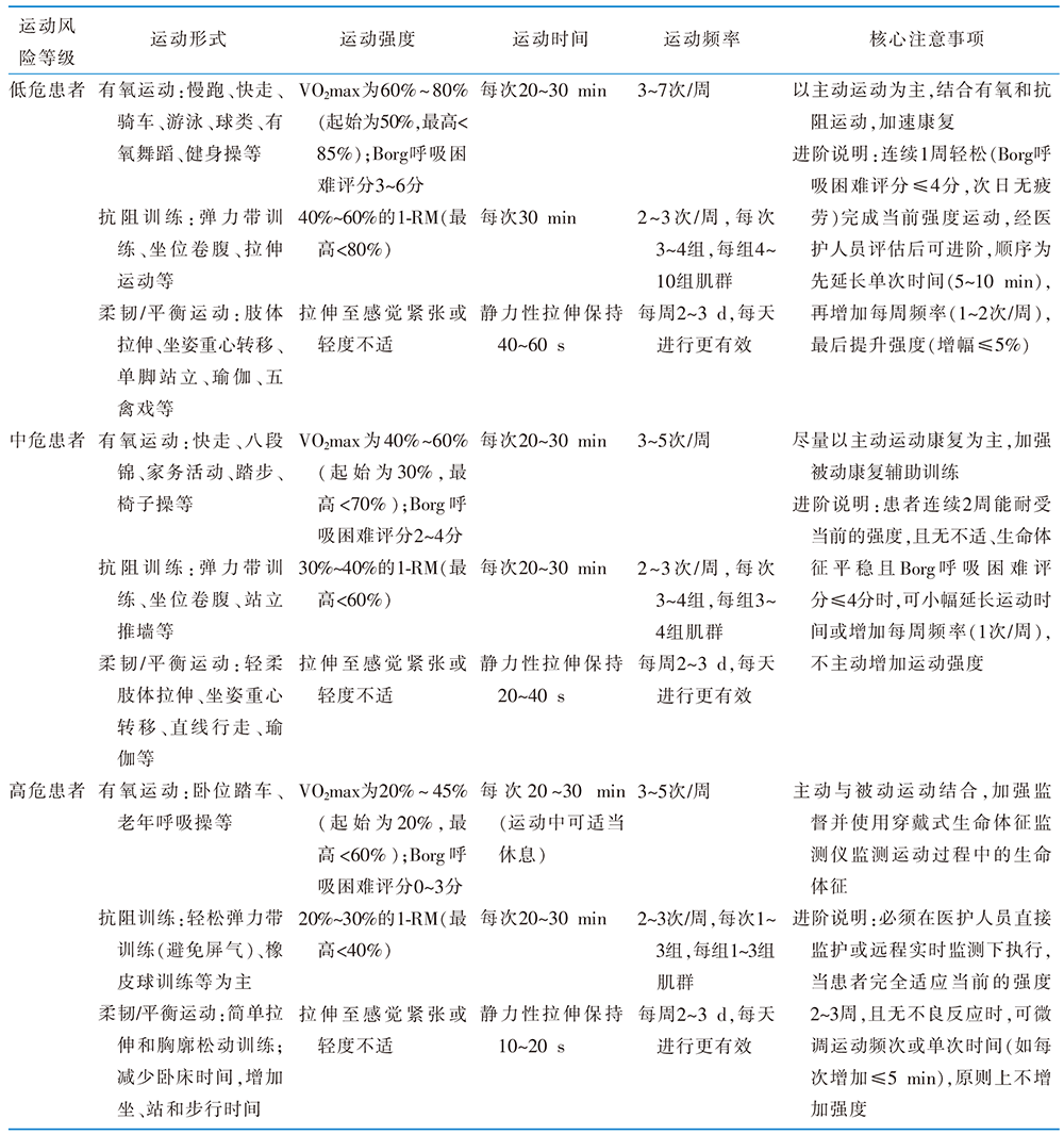
目的 制订老年肺癌患者术后分级运动的专家共识(以下简称“共识”),旨在为临床医护人员提供安全有效、便于实施的老年肺癌患者术后分级运动康复指导。 方法 系统检索国内外指南网及数据库中的相关文献,检索时限为建库至2024年10月。通过文献筛选、质量评价、证据提取与分析,汇总证据内容,结合老年患者生理病理特点及术后运动康复需求,形成“共识”初稿。2025年2—3月,共邀请16名专家进行2轮专家函询,对初稿内容进行修改与完善,并进行2轮专家论证,形成“共识”终稿。 结果 2轮专家函询有效问卷回收率均为100%,专家权威系数均为0.91,判断系数均为0.96,熟悉程度均为0.93。2轮专家函询的肯德尔和谐系数分别为0.371和0.386(均P<0.001)。“共识”涵盖分级运动意义、分级运动原则、分级运动评估及运动风险分级、分级运动管理4个方面。 结论 “共识”聚焦老年肺癌患者术后早期运动,提出的分级运动方案兼具科学性与实用性,能为临床医护人员提供标准化指导,以效降低老年肺癌患者术后并发症,并改善其综合功能状态。

关键词: 老年, 肺癌, 术后, 分级运动, 专家共识, 康复护理学

Abstract:

Objective This study aims to develop an expert consensus on postoperative graded exercise for elderly patients with lung cancer(hereinafter referred to as the “consensus”),aiming to provide clinical healthcare professionals with safe,effective,and practical guidance for graded exercise rehabilitation in elderly patients after lung cancer surgery. Methods A systematic search of the literature was conducted in accordance with evidence-based methodology across domestic and international guideline repositories,websites of professional organisations,and databases to identify relevant studies,with the search period spanning from database inception to October 2024. Following literature screening,quality assessment,and evidence extraction and synthesis,the findings were consolidated into a comprehensive evidence summary. Integrating these findings with the physiological and pathological characteristics of elderly patients with lung cancer and their specific postoperative exercise rehabilitation needs,an initial draft of the “consensus” was developed. From February to March 2025,16 experts were invited to participate in 2 rounds of expert consultations,during which the draft content was revised and improved,and the final version of the "consensus" was determined through expert validation. Results A total of 16 experts responded,with a 100% valid response rate for both rounds of the questionnaire. The expert authority coefficient was 0.91;the judgment coefficient was 0.96;the familiarity coefficient was 0.93 for all experts. The Kendall’s coefficient of concordance for the 2 rounds of correspondence was 0.371 and 0.386,respectively(all P<0.001). This consensus covers 4 aspects and 26 items,encompassing the significance of graded exercise,principles of graded exercise,assessment of graded exercise and risk classification of exercise,and management of graded exercise. Conclusion This consensus focuses on early postoperative exercise for elderly patients with lung cancer. The proposed graded exercise program combines scientific rigor with practical applicability,providing standardized guidance for healthcare providers to help reduce postoperative complications and improve functional status in elderly patients with lung cancer.

Key words: Elderly, Lung Cancer, Postoperative, Graded Exercise, Expert Consensus, Rehabilitation Nursing